Mini Sumo
Görev Tanımı
Bu kategoride robotlardan beklenen pist içerisinde rakibini alan dışına itmesidir
Robot Özellikleri
- Mini Sumo robot 10 cm eninde ve 10 cm derinliğinde (yükseklik sınırlaması yok) ve denetim amaçlı olarak küp şeklindeki bir kutuda saklanabilecek şekilde olmalıdır.
- Robotlar otonom olacaklardır. Başlama ve durdurma haricinde hiçbir şekilde uzaktan kumanda kullanılmayacaktır.
- Mini Sumo robotun ağırlığı maksimum 0,5 kg. olacaktır.
- Robotları hakem kumanda aynı anda başlatır, robotlar herhangi bir gecikme olmadan müsabakaya başlamak zorundadır.
- Raund sonunda Mini Sumo robotların hakemlerde bulunan kumanda yardımı ile durdurulması zorunlu değildir.
Bıçakların Kullanım Şartları
- Robotlara başlangıçta yapılan hakem kontrolünde kâğıt testi uygulanacak olup keskin bıçaklı olan robotlar yarışmaya alınmayacaktır.
- Robotlarda kullanılacak bıçaklar dohyo ve yarışmacılara zarar vermeyecek nitelikte olmalıdır.
- Karşılaşma sırasında piste zarar veren robotların diskalifiye olup olmayacağına hakemler tarafından karar verilecektir.
Robot Hareketleri
Robotlar, rakibin hareketini tespit edip ona göre otonom cevap/saldırı yapacak şekilde tasarlanmalıdır. Eğer hareket şüpheli ise, (robotun yarışma esnasında kumanda ile kontrol edilmesi, ya da rakibe farklı frekanslar yollanması vb.) hakemin işareti ile çalışması kontrol edilebilir. Kontrol işlemi hemen, yarışmacı pistten ayrılmadan, müsabakanın sona erdirilmesi ile yapılır.
Robotların Tasarım ve İmalatında Yasaklı Noktalar
- Çalışma dalga boyunu (frekansını) etkileyen, rakibin çalışmasını etkileyen (flaşör gibi) her türlü parça yasaklanmıştır.
- Dohyo yüzeyini bir sonraki müsabaka yapılamayacak şekilde çizen ya da hasar veren her türlü parça yasaktır.
- Rakibe karşı saldırı mekanizması ya da silah olarak kullanılmak üzere sıvı, gaz ya da tozlar yasaktır.
- Yanıcı maddeler robota takılamaz.
- Robotlarda kullanılan bataryalar rakip robota, piste ya da kendisine zarar vermeyecek şekilde yerleştirilmelidir.
- Robota herhangi bir atıcı cihaz eklenemez.
- Dohyonun yüzeyine kendini sabitleyen ve hareket etmesini engelleyen hiçbir parça robota takılmaz. (Örneğin emici vakum, yapıştırıcı vb.)
Oyun İlkeleri
- Prensip olarak oyun süresi 2 dakikalık 3 raunda dayanır. Yarışma süresince 2 etkin puan alan takım galip olacaktır.
- Eğer karşılaşma sonunda yarışmacılardan sadece biri etkin puanı almışsa, puan alan takım karşılaşmanın galibidir.
- Yarışmacıların 3 raund sonunda 1-1 ya da 0-0 gibi eşitlik durumlarında müsabaka 1 raund daha uzatılır. Uzatma süresinde 1 etkin puan alan takım müsabakanın galibi sayılır.
- Yarışma boyunca eğer hiçbir takım karşılaşmayı kazanamamışsa veya birbirlerine karşı üstünlük kuramamışlarsa robotu hafif olan takıma 1 etkin puan verilerek kazanan belirlenir.
- İki robot arasındaki karşılaşma sonlanmadan robotlara her türlü bakım ve müdahale yasaktır. (Ancak raund arasında hakem gözetiminde, pisti terk etmeden, pist dışından malzeme desteği almadan ve robotta herhangi bir değişiklik yapmadan 2 dakika müdahale serbesttir.)
- Rakip robot, dohyonun dışına kendisi düşer veya dohyonun dışına temas ederse, sizin robotunuz 1 puan kazanır. Ancak rakibini dışarı atan robot, önce kendisi zemin ile temas etse dahi o raundu kazanmış sayılır. (Özellikle rakibini sırtlayıp birlikte pistin dışına çıkan robotlar düşünülerek bu kural eklenmiştir.)
Oyunun Başlaması
Karşılaşmanın başlaması için sahaya giren yarışmacılarda koruyucu gözlük, eldiven ve ayakkabı vb. güvenlik ekipmanları bulunmalıdır.
- Hakemler dohyoların ve yarışmacıların durumlarını kontrol ettikten sonra karşılaşmaların başlamasına onay vereceklerdir. Eğer dohyo üzerinde çizik ya da kir olursa hakemler bu dohyonun kullanılıp kullanılmayacağına karar vereceklerdir.
- Karşılaşma, hakem işareti ile yarışmacıların robotlarını dohyoya yerleştirmesiyle başlayacaktır.
- Karşılaşmada robotların yerleşimi hakemler tarafından belirlenecek olup yan yana veya sırt sırta yerleşim sağlanacaktır.
- Robotlar yerleştirildikten sonra hareket ettirilmelerine izin verilmez.
Oyunun Bitirilmesi
- Yarışma resmi olarak hakemin duyurusuyla sona erecektir.
- Hakemler karşılaşmanın bitimi üzerine robotları uzaktan kumanda kullanarak durduracaklardır.
- Yarışmacılar kendilerine belirlenen alandan hareket ederek robotlarını dohyo üzerinden veya dışından alacaklardır.
Karşılaşmanın Tekrar Başlatılması
- Her iki robot birbirlerine takılıp kalır ve sonraki hareketler mümkün olmaz ise 15 saniye sonunda hakem kararı ile raund tekrarlanır.
- Her iki robot aynı anda dohyonun dışına düşerse raund tekrarlanır.
- 3 raund sonunda kazanan belirlenemez ise hakem robotları belirli bir pozisyonda simetrik olarak yerleştirir. 4. ve son bir raund daha oynatılır.
Puanlar
- Eğer rakip dohyonun dışına zorlanmış ve dohyonun dışına temas etmesi sağlandıysa,
- Rakip robot dohyonun dışına kendisi düşer veya dohyonun dışına temas ederse,
- Raunt başladıktan sonra A robotu hareketsiz kaldığında;
B robotu hareket etti ve dohyodan düşmedi. Bu durumda 10 saniye süre geçerse roundu, B robotu kazanır.
B robotu hareket etti ve dohyodan düştü. Hakem 10 saniye süre dolmasını bekler; bu sürede A hareket ederse roundu A kazanır, hareket etmezse B kazanır
- Eğer rakibe 2 defa uyarı verilirse puan kazanılır.
Uyarı ve Cezalar
Eğer bir yarışmacı 2 uyarı alırsa, 1 etkin puan karşı tarafa verilecektir.
- Yarışmacılardan karşılaşmanın sonlandırılması için bir müracaat gelirse 1 etkin puan karşı tarafa verilecektir.
- Hakemler tarafından görülen hileli/haksız sayılabilecek her türlü hareketlerde puan karşı tarafa verilecektir.
İhlaller Sonucu Kaybetme
Aşağıdaki eylemlerden birisini yapan bir yarışmacı ihlalden dolayı oyunu kaybeder.
- Yarışmacı 2 dakika içerisinde belirlenen dohyoya gelmediğinde,
- Yarışmacı oyunu sabote ederse, (Örneğin kasıtlı olarak dohyoya hasar vermek, bozmak, kırmak…)
- Bir yarışmacı robot özelliklerinde verilen kurallara uymazsa,
- Eğer robottan alev çıkar ve yarışmaya devam edemez duruma gelirse oyunu kaybeder.
Oyun Dışı Kalma
Aşağıdaki eylemlerden birini yapan bir yarışmacı oyun dışı kalır, oyunu terk etmeye zorlanır ve sıralama listesine giremez.
- Yarışmacı sportmenlik dışı davranışlar gösterirse. Örneğin saldırgan bir dil kullanırsa, rakibe ve hakeme saldırırsa.
- Yarışmacı kasıtlı olarak rakibine ve/veya rakibin robotuna zarar verirse oyun dışı kalır.
Askıya Alma/Erteleme Talebi
- Bir yarışmacı yaralanırsa ve oyun devam edemez ise yarışmacı tarafından durdurma istenebilir.
- Yukarıdaki olayda, hakemler oyuna hemen devam etmek için gerekli düzenlemeleri yapacaklardır.
- Eğer düzenlemeler karşılaşmanın yeniden başlamasına imkân vermiyorsa, rakip müsabaka olmadan galip ilan edilecektir.
İtirazlar
Hakem kararlarına karşı itiraz koordinatör ekibine yazılı olarak verilecektir.
Dohyo Tanımı
- Dohyo müsabaka alanı ve çevresindeki bölümlerden oluşur. Geri kalan alan dohyonun dışı olarak kabul edilir.
- Mini Sumo Robot Dohyosu zeminden 5 cm yüksekliğinde 77 cm çapında MDF`den imal edilmiş dairedir.
- Mini Sumo Robot Dohyosunun kenarındaki 2,5 cm`lik beyaz alandır. Beyaz alan dohyo dahilindedir.
Dohyoya Yerleşim Yönü
- Robotların dohyoya yerleşimini hakemler belirleyecek olup “koç vuruşu” şeklinde dohyoya yerleşim yapılmayacaktır. (Uzatma raundlarında robotların yerleşimini hakemler simetrik olarak belirleyeceklerdir.)
- Robotlar sırt sırta çapraz çeyrek dairelerin içerisinde herhangi bir bölgeye dış beyaz çizgiye bakacak şekilde yerleştirilebileceklerdir.
Robotların İşaretlenmesi
Yarışmaların başladığı gün kayıt esnasında robotların resmi çekilerek üzerlerine etiket yapıştırılacaktır.
Diğer
Mini Sumo robotlarda kullanılacak Başlatma/Durdurma devresi yarışmacılar tarafından temin edilecektir. Yarışmacılara herhangi bir modül verilmeyecektir.
Mini Sumo müsabakalarında raund sonunda robotların hakem tarafından durdurulması zorunlu değildir.
Kurallardaki her türlü değişikliğe turnuva komitesi yetkilidir.
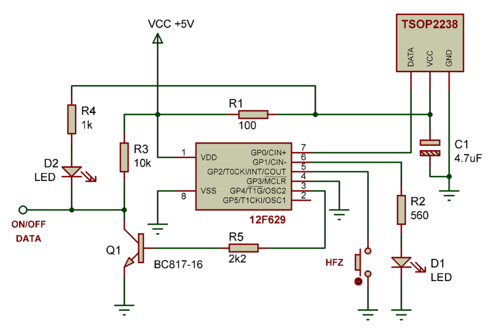
Start Modülü

Şekil 1: Start Modülü Açık Devre Şeması
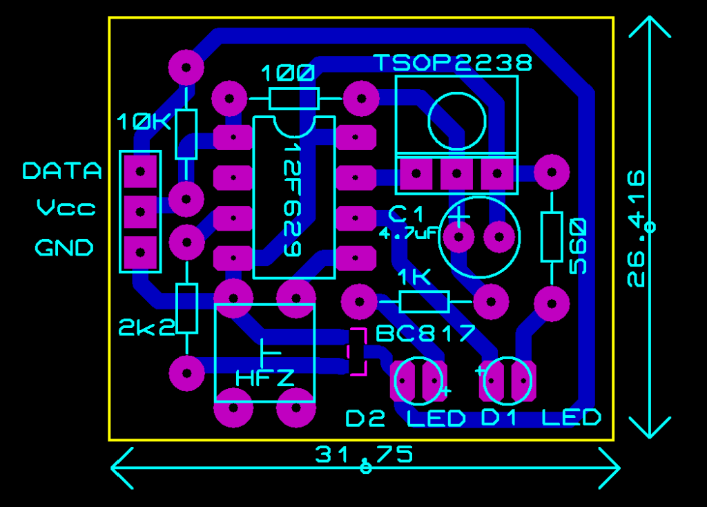
Start Modülü Baskı Devre Şeması

Şekil 2: Start Modülü Baskı Devre Şeması
Start Modülünün Çalışması
Gerekli besleme gerilimi bağlantısı yapıldığında ilk önce alıcının hangi tuş kodunda “On-Off” yapacağının belirlenmesi gerekir. Bu işlem için devre üzerindeki hafıza butonuna 1 kez basılır ve D1 Ledi sürekli yanık duruma geçer, bu durumda verici kumanda üzerinde hafızaya alınmak istenen tuşa arka arkaya 2 kez basılır ve beklenir. D1 Ledi söner. Artık kullanıma hazırdır.
Çıkışı “On” yapmak için kumandadan ilgili tuşa (hafızaya alınan tuş) bir kez basılır. D1 Ledi yanar ve söner, D2 Ledi yanık kalır. On-off çıkışı 0 volt seviyesine düşer.
Çıkışı “Off” yapmak için kumandadan ilgili tuşa (hafızaya alınan tuş) bir kez basılır. D1 Ledi yanar ve söner, D2 Ledi söner. “On-Off” çıkışı +5 volt seviyesine çıkar.
Bu devre için verici kumandası olarak “RC5” protokolü kullanan herhangi bir kumanda kullanılabilir. Yarışmalar esnasında yarışmacıların modüllerinin test edilmesi amacıyla uygun bir alanda “Kumanda Deneme Noktası” oluşturulacaktır.
Start Modülün Mikrokontrolöre Bağlantısı

Tüm itirazlar hakem koordinatörlerine yapılacaktır. Bu itirazlar yazılı şekilde sunulmalıdır.
Tüm kategoriler ile birlikte bu kategoride de “Kategori üstü kurallar” geçerlidir.
Pist Resimleri


